【北青網】北理工官方微信公眾號“i北理”在首都高校自媒體星榜評選排名第一
發布日期:2017-04-26 供稿:北青網 編輯:楊晶 審核:王征 閱讀次數:
原文標題:首期高校網盟自媒體星榜評選出爐
原文鏈接:http://finance.ynet.com/2017/04/26/110049t632.html

為進一步加強高校新媒體平臺之間的交流互動,提升校園新媒體的凝聚力、傳播力和影響力,由共青團北京市委指導,北青網與北京十所高校聯合發起成立的北京高校互聯網聯盟(以下簡稱“高校網盟”),近日組織開展了“高校網萌‘牛’進校園-首都高校自媒體星榜評選”活動。
本活動首期榜單于2017年4月26日重磅出爐,由蒙牛集團獨家贊助,每期提供1150箱牛奶獎勵入榜團隊及個人。
“高校網萌‘牛’進校園-首都高校自媒體星榜評選”第一期(2017年4月2日至15日)榜單如下:
一、高校官方微信公眾號TOP5
二、高校學生社團微信公眾號TOP5
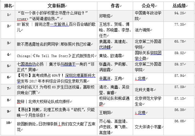
三、高校優秀文章TOP10
星榜評選開展以來,活動獲得了北京第二外國語學院、北京理工大學等三十余所高校的關注,學生參與熱情空前高漲。數據顯示,自2017年4月2日至15日,參評團體和個人總計發表文章553篇,訪問總量達到785727次,點贊數高達16836個。
據了解,高校網萌“牛”進校園星榜活動評分規則將通過計算文章打開率(圖文轉化率),計算各公眾賬號單周閱讀數與訂閱數的商,得到一個百分比即為其文章打開率。為保證每篇文章發布至統計截止時間間隔達到一周以上,本榜單將以雙周統計結束后,一周內發布最終結果。
其中,雙周優秀微信公眾號(官微和社團)評選按星榜公式計算,最終選出微信公眾號(官微和社團)雙周前各5名入選雙周優秀微信公眾號。
而優秀文章評選分為兩部分,先通過星榜指數計算公式計算,初選排名前20篇優秀文章。進入終選環節后,活動評委團將根據文章的標題、導語、文章主題、內容結構邏輯、語言、配圖及創新性幾個維度對初選優秀文章給予綜合評價,滿分為100分,終選結果以星榜指數和評審團綜合平均評分進行排名。
值得一提的是,高校網萌“牛”進校園星榜評選活動由一點資訊總裁、鳳凰網聯席總裁陳彤、網易副總編輯劉洋、鳳凰網副總裁、總編輯鄒明、一點資訊副總裁、總編輯吳晨光、今日頭條副總裁趙添、新浪微博市場部總經理田利英、360公司副總裁、北京時間聯席總裁陳朝華等高校網盟導師團,攜手北青網編采團隊及學校代表組建的星榜評委團進行打分。據悉,首期星榜評委團由網易副總編輯劉洋、一點資訊副總裁、總編輯吳晨光、北青網總編輯劉林等行業大咖組成。未來,高校網盟將引進更多專業人士加入星榜評審團。
本次榜單共評選出三個優秀獎項:優秀官方微信公眾號TOP5、優秀學生團體微信公眾號TOP5及優秀文章TOP10。
根據比賽規則,入選雙周優秀官方微信公眾號前5名:第一名獎勵100箱牛奶,第二到第五名各獎勵50箱牛奶;入選優秀學生團體微信公眾號前5名:第一名獎勵100箱,第二到第五名各獎勵50箱牛奶;入選優秀文章選取前10名,榮獲第一名獎勵100箱牛奶;榮獲第二名者獎勵90箱牛奶,以下逐次遞減至榮獲第十名獎勵10箱牛奶。
此外,首期榜單的獲獎名單和獲獎作品將在北青網官方微信公眾號、高校網盟微信公眾號、放牛班、百度百家號、網易號及一點資訊公眾號等多渠道進行公布,并分發至各媒體平臺進行重點推薦。
目前,第二期榜單正在緊鑼密鼓統計中,更多精彩內容將在下期榜單呈現。
分享到: